全球变暖不仅影响了农业生产而且也影响了果树的开花,暖冬带来了果树需冷量不足的问题导致了开花不整齐,从而影响了果实的产量和质量。近日,成人有声小说
高志红教授团队针对这一问题在植物科学领域经典期刊Plant, Cell & Environment(中科院一区TOP期刊,5年影响因子7.6)上发表题为“PmRGL2/PmFRL3–PmSVP Module Regulates Flowering Time in Japanese apricot (Prunus mume Sieb. et Zucc.)”的研究论文。该研究阐明了PmRGL2/PmFRL3蛋白复合体响应GA信号和低温积累并通过PmSVP和PmSVP-like调控梅开花时间,为全面揭示木本植物季节性休眠解除与花开放时间的关联分子机制提供了新的思路。

· 花芽休眠受到环境因素和内源激素的影响。研究小组前期研究发现GA4处理可以打破梅树花芽的季节性休眠,提早开花,同时鉴定到了赤霉素(GA)信号通路关键阻遏因子DELLA蛋白PmRGL2负向调节GA信号调控梅的休眠和开花转换过程(Gao et al.2020(DOI: 10.1007/s11103-020-01070-3);Lv et al.2018; Zhuang et al. 2013),但休眠解除的分子调控机制尚不清晰。梅花芽休眠的解除和开花是两个密切相关的生理现象,为了系统了解梅花芽的休眠和开花特征,团队连续多年采用水培法鉴定梅不同品种的需冷量,进一步明确了花芽的四个休眠关键时期。本研究作者以PmRGL2为靶蛋白进行酵母双杂交筛库,筛选到一个FRIGIDA-Like蛋白PmFRL3, Y2H、BiFC、Pull-down实验均证实PmRGL2和PmFRL3在细胞核内存在相互作用。

图1. PmRGL2和PmFRL3在体外和体内的相互作用
为了解析PmRGL2在梅中的转录调控,作者在花芽发育的四个关键阶段构建了ChIP-Seq文库。在抑制性休眠(para-dormancy)、生理休眠(endo-dormancy)和生态休眠(eco-dormancy)和休眠解除(dormancy release)阶段分别获得了5478、2666、1845和827个独特的峰。全基因组分析鉴定到了两个MCM1-AGAMOUSDEFICIENS Serum Response Factor box (MADS box)蛋白SHORT VEGETATIVE PHASEs(SVPs)。

图2. 梅休眠期PmRGL2蛋白活性的综合分析及其对PmSVP和PmSVP-like基因的调控
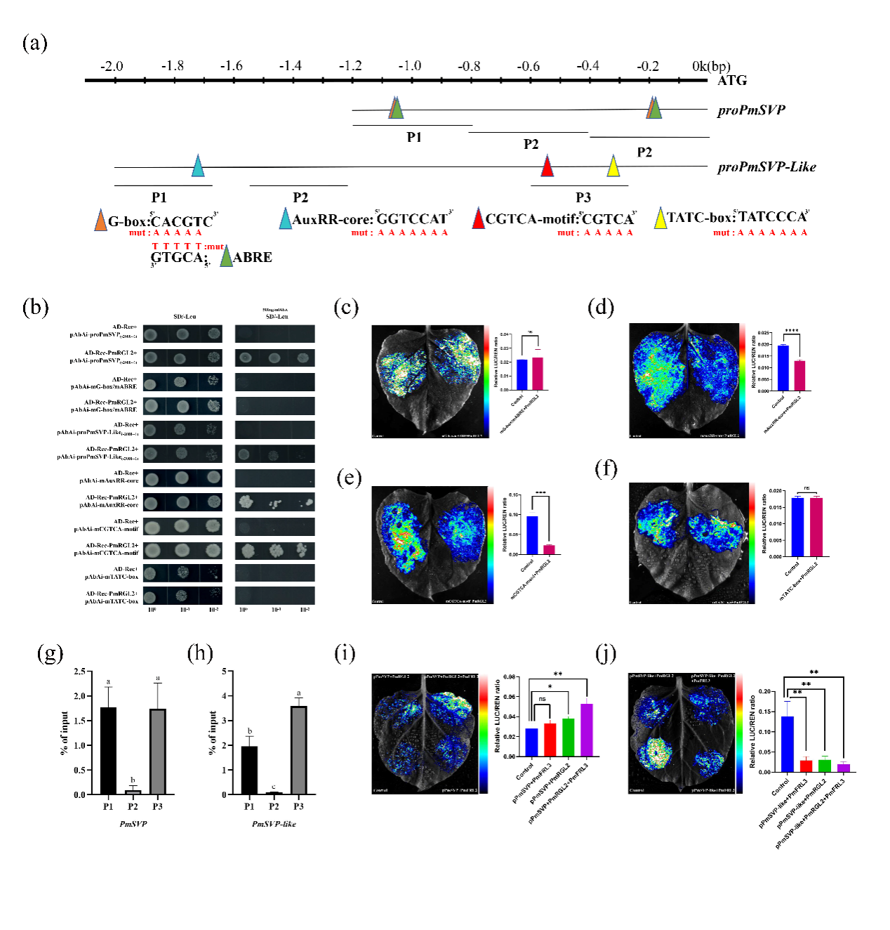
酵母单杂交、双荧光素酶报告基因和CHIP-qPCR实验表明,PmRGL2蛋白与PmSVP启动子内的G-box和ABRE元件结合,同时PmRGL2蛋白可以结合PmSVP-like启动子中的TATC-box元件结合。进一步研究发现,PmFRL3蛋白增强了PmRGL2蛋白对下游基因的调节作用。

图3. PmFRL3增强PmRGL2对下游基因PmSVP和PmSVP-like的调控
为了进一步验证PmSVP和PmSVP-like的功能,作者进行了拟南芥遗传转化实验。转基因表型观察表明,OE-PmSVP-like的转基因植株比野生型开花更早,而OE-PmSVP转基因植株表现出晚花表型。激素在开花过程中起着关键作用,OE-PmSVP-like中的GA含量高于OE-PmSVP,但有趣的是,ABA的含量恰恰相反。这与以前的研究一致,在打破休眠和开花机制中,ABA的功能是维持休眠和抑制开花,而GA是打破休眠并促进开花(Wen et al. 2016; Zhuang et al. 2013)。

图4. 拟南芥过表达PmSVP和PmSVP-like表型
GA抑制了梅的休眠,促进了梅的开花。GA和ABA的表达模式相反,在休眠释放过程中,GA逐渐增加,ABA逐渐减少,这两者在分子水平上拮抗性地参与了梅休眠的调节。此外GA4可以代替梅的部分需冷量,提前打破季节性休眠(Wen et al. 2016; Zhuang et al. 2013)。PmSVP、PmSVP-like、PmRGL2和PmFRL3在GA4、ABA和4℃处理中表现出特异性反应,调控梅休眠和开花。对梅花芽发育的四个关键时期进行qRT-PCR和RNA-seq分析表明PmFRL3和PmRGL2的表达量呈现相同的趋势,晚花品种的相对表达量均高于早花品种。它通常在休眠期间增加,然后在开花时减少,表明它起着抑制开花作用。PmSVP在早花品种中的相对表达量低于晚花品种,而PmSVP-like的情况正好相反。

图5. PmRGL2、PmFRL3和PmSVPs在花芽不同发育阶段和外源激素与低温处理后的表达模式
作者提出了一个GA和低温对梅开花的调节模型。在冬季低温下,大量的PmFRL3蛋白与PmRGL2蛋白形成复合物,保持其稳定性。这种PmRGL2/PmFRL3蛋白复合物促进PmSVP表达并抑制PmSVP-like的表达,以维持梅休眠状态。当需冷量足够时,PmFRL3蛋白降解,破坏PmRGL2/PmFRL3蛋白复合物,导致PmRGL2蛋白响应GA信号传导而降解。此时,PmSVP-like功能被释放,并主导梅开花。本研究为阐明低温和赤霉素途径主导的梅休眠和开花分子调控机制提供了新的视角。

图6. PmRGL2/PmFRL3-PmSVP模块调控果梅芽休眠和开花的模型
成人有声小说
果梅创新团队博士研究生高峰、留学生Silas Segbo和钟山青年研究员黄霄为本文共同第一作者,高志红教授为通讯作者。科研助理周鹏羽,博士研究生马成栋,已毕业硕士研究生马瑜梵,博士研究生林熙蒙,已毕业博士生白杨、谭伟、Daouda Coulibaly、Kenneth Omondi Ouma、Shahid Iqbal,倪照君农艺师,侍婷副教授也参与了本研究的工作。该研究得到了国家自然科学基金面上项目(32372670)、中央高校基本科研业务费(KYZZ2024)、江苏省研究生科研创新计划(KYCX24_0968)和江苏省高校重点学科建设项目(PAPD)的支持。
(编辑:高志红 校对、审核:陶书田)