各班级:
为培养同学们的工作能力和社会适应能力,全面提高综合素质,帮助成人有声小说
家境困难、品学兼优的同学利用课余时间通过自己的劳动取得一定的报酬,更好的完成学业,现开展2016-2017学年第二学期成人有声小说
勤工助学学生工作岗位的招聘工作,现将本学期勤工助学岗位招聘相关事宜通知如下:
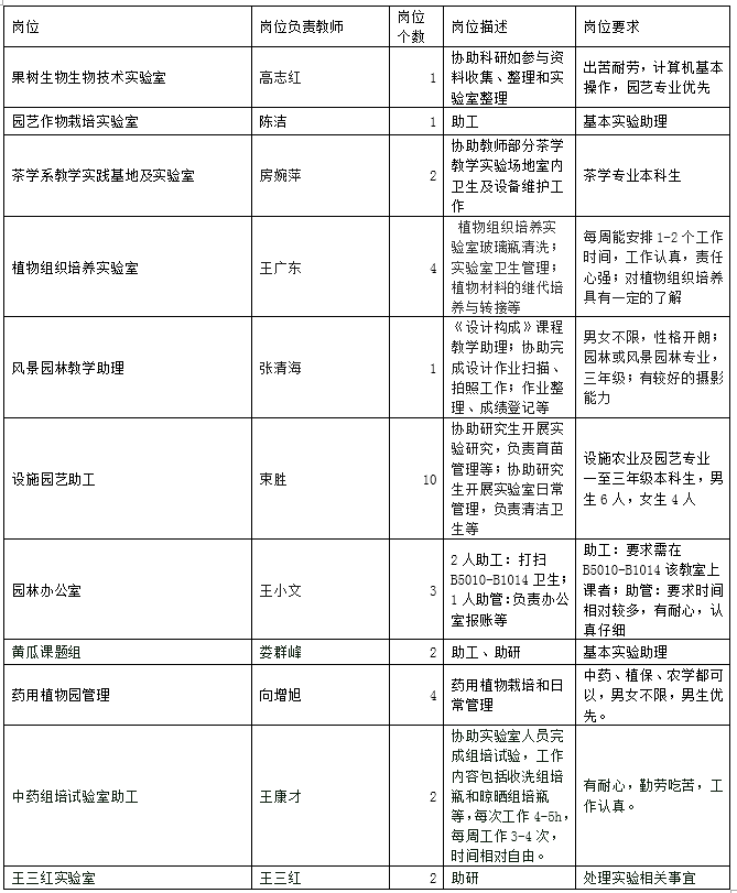
一、岗位设置数量及要求

二、招聘原则
岗位遵循公平竞争、择优录取原则。因岗位数量有限,家庭情况困难的学生优先。
三、招聘方式
1.申请方式:填写申请表(见附件1),纸质申请表于2017年3月15日12点前交至生科楼B4010(不可代交)。
2.录取方式:经学院与岗位负责人共同商议决定录取名单,如需面试另行通知。
如有疑问,请咨询 何同学 15905181474。
成人有声小说
学生办公室
2017年3月13日